Latest Research in Autism Therapies · · 11 min read

Understanding the DSM-5 Autism Test: An In-Depth Tutorial for Parents and Professionals

Explore the DSM-5 autism test to help parents and professionals navigate diagnosis and support.

Understanding the DSM-5 Autism Test: An In-Depth Tutorial for Parents and Professionals

Overview

The article explores the DSM-5 autism test and its criteria for diagnosing Autism Spectrum Disorder (ASD), emphasizing the importance of recognizing symptoms early for effective intervention. It highlights the structured diagnostic tools like ADOS and ADI-R, as well as the challenges families face in the diagnostic process, underscoring the need for proactive advocacy from parents to navigate delays and ensure timely support for their children.

Introduction

The journey toward understanding autism spectrum disorder (ASD) can be both daunting and empowering for parents and caregivers. With the DSM-5 outlining specific criteria for diagnosis, it becomes critical for advocates to grasp these guidelines to identify potential signs early and seek necessary support.

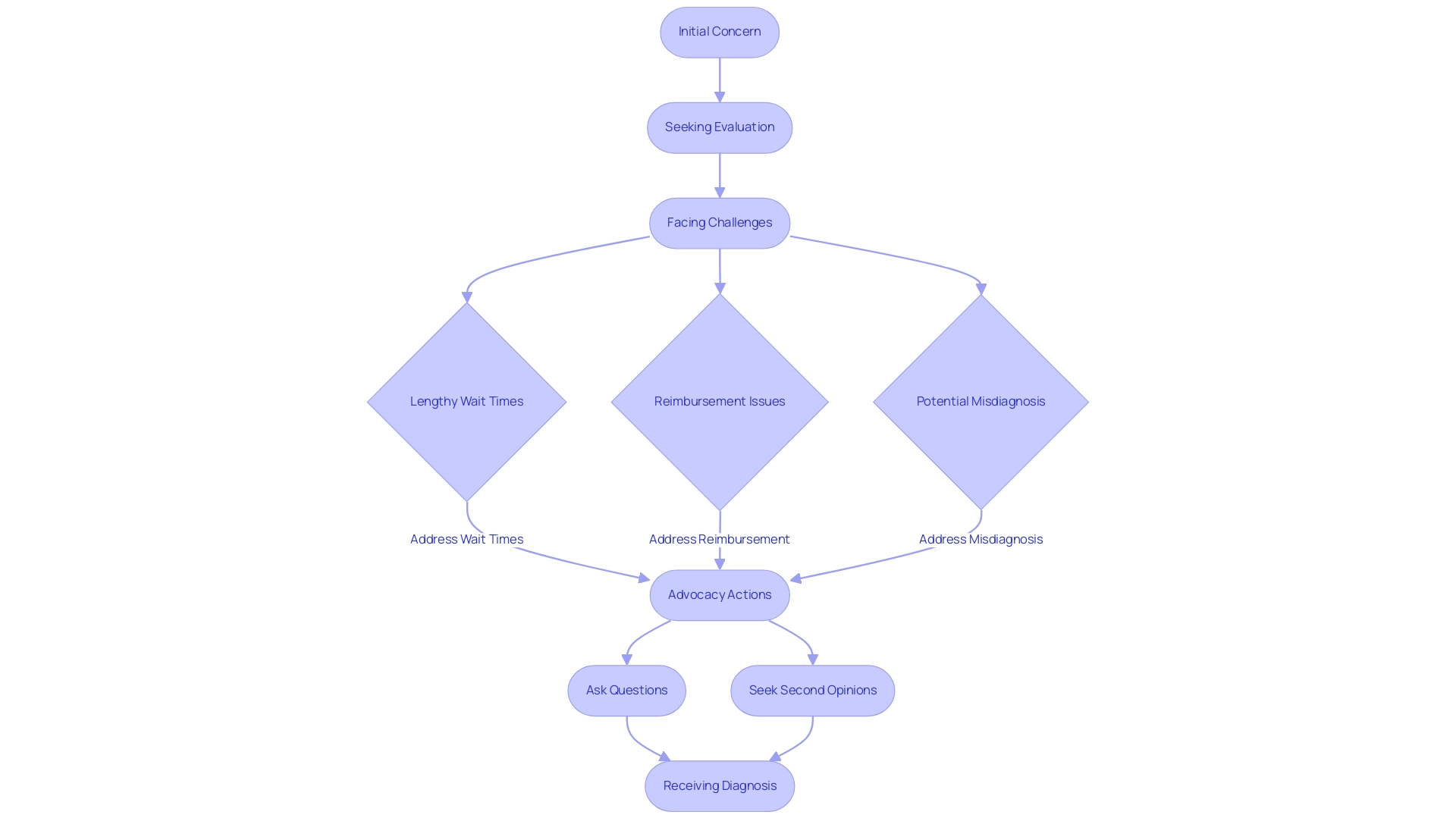
As families navigate the complex landscape of diagnostic tools and assessment methods, such as the Autism Diagnostic Observation Schedule (ADOS) and the Autism Diagnostic Interview-Revised (ADI-R), they must also confront the significant challenges posed by lengthy wait times and potential misdiagnoses.

By equipping themselves with knowledge and resources, parents can advocate effectively for their children, ensuring they receive timely evaluations and appropriate interventions tailored to their unique needs.

This article delves into the intricacies of the autism diagnostic process, providing insights and guidance to empower families on this essential journey.

Overview of DSM-5 Criteria for Autism Diagnosis

The DSM-5 establishes distinct criteria for diagnosing spectrum disorder (ASD), organized into two primary domains:

  1. Persistent deficits in social communication and social interaction across various contexts, and
  2. Restricted, repetitive patterns of behavior, interests, or activities.

For a diagnosis to be made, symptoms must manifest during the early developmental stages and lead to significant impairment in social, occupational, or other critical areas of functioning. It is essential to note that these symptoms cannot be better accounted for by intellectual disability or global developmental delay.

Understanding these criteria is essential for parents and professionals alike, as it enables them to recognize potential signs of the condition early on and seek the necessary support, including the dsm-5 autism test. A case study titled 'Characteristics of Youth Meeting the DSM-5 Autism Test Criteria' reveals that individuals who meet the DSM-5 autism test criteria are less likely to have intellectual disabilities, are more likely to be female, and exhibit milder ASD symptoms. Furthermore, as noted by Tsai and Ghaziuddin, the DSM-5 approach has been characterized as one that is 'forward into the past', reflecting evolving perspectives on the diagnosis of this condition.

Additionally, a study by Lord et al. in 2012 demonstrated that the diagnosis of specific pervasive developmental disorder (PDD) categories can vary significantly based on geographic location, underscoring the importance of awareness in different communities. By understanding these criteria and the nuances of ASD, parent advocates can better navigate the complexities of diagnosis and intervention for their offspring.

Diagnostic Tools and Assessment Methods for Autism

Evaluating autism spectrum disorder (ASD) involves a variety of diagnostic tools and assessment methods, such as the dsm-5 autism test, each designed to provide a comprehensive understanding of an individual's unique needs. Among the most widely recognized is the Autism Diagnostic Observation Schedule (ADOS), which facilitates structured interactions between the clinician and the child, allowing for real-time observation of behaviors. Complementing this is the Autism Diagnostic Interview-Revised (ADI-R), a thorough interview conducted with parents to gather vital developmental history and current behavioral insights.

Recent advancements in autism evaluation methods have underscored the necessity of integrating cytogenetic and microarray analyses into routine clinical evaluations, as highlighted by research involving a substantial sample of 2,307 individuals. This research highlights that almost half (49.5%) of youngsters lacking a reference standard diagnosis of ASD may obtain various diagnostic labels, illustrating the complexities involved in precise evaluation. Additionally, case studies have shown the effectiveness of combining ADOS and ADI-R data; one such study concentrated on feature selection and attained a validation accuracy of 0.74 using a full-feature model, highlighting the practical implications of integrating these evaluations.

As Inge Kamp-Becker points out, "Specialization in the diagnostic of ASD has to be claimed." This emphasizes the critical need for guardians to engage actively in the assessment process, utilizing the dsm-5 autism test to ensure a thorough and accurate evaluation of their child's developmental needs.

Navigating the diagnostic process for developmental disorders presents numerous challenges, including lengthy wait times for evaluations and the risk of misdiagnoses. In 2024, average wait times for autism evaluations are expected to remain troubling, with many guardians reporting delays that can obstruct timely intervention. According to recent data, 43% of clinics cited burdensome reimbursement processes as significant barriers to providing timely care, which directly impacts the ability of families to access necessary evaluations.

As caregivers traverse this path, emotional hurdles often accompany the uncertainty and anxiety of awaiting a diagnosis. Marie Bernard emphasizes the significance of guardian advocacy in this context, stating, 'Being proactive is crucial; guardians must ask pertinent questions and seek second opinions when necessary.' In this landscape, it is essential for guardians to remain knowledgeable about the evolving diagnostic criteria and frameworks, such as the newly published NHS autism evaluation framework designed to enhance outcomes and decrease waiting times.

This framework aims to streamline diagnostic pathways, making it easier for families to obtain timely assessments. By understanding these challenges and advocating effectively, parents can play a crucial role in ensuring their child receives the appropriate support and services they need.

Conclusion

Understanding the autism diagnostic process is crucial for parents and caregivers as they seek the best outcomes for their children. The DSM-5 outlines specific criteria that help identify autism spectrum disorder (ASD), emphasizing the importance of early recognition of symptoms to facilitate timely support. By familiarizing themselves with these criteria, advocates can better navigate the complexities associated with diagnosis and intervention.

Utilizing comprehensive diagnostic tools like the Autism Diagnostic Observation Schedule (ADOS) and the Autism Diagnostic Interview-Revised (ADI-R) allows for a nuanced understanding of a child's unique needs. These assessments, when integrated effectively, can lead to more accurate diagnoses and tailored interventions. However, the journey is not without its challenges. Lengthy wait times and the potential for misdiagnoses can hinder access to essential services. Parental advocacy becomes vital in overcoming these barriers, as informed parents can actively engage in the assessment process and seek the necessary support.

In conclusion, empowering parents with knowledge about the autism diagnostic process equips them to advocate effectively for their children. By understanding the DSM-5 criteria, utilizing diagnostic tools, and navigating the challenges of the system, parents can ensure their children receive the timely evaluations and interventions they deserve. The journey may be daunting, but with the right resources and support, families can forge a path toward understanding and empowerment in the face of autism.

Frequently Asked Questions

What are the main criteria established by the DSM-5 for diagnosing Autism Spectrum Disorder (ASD)?

The DSM-5 establishes two primary criteria for diagnosing ASD: 1) Persistent deficits in social communication and social interaction across various contexts, and 2) Restricted, repetitive patterns of behavior, interests, or activities.

When must symptoms of ASD manifest for a diagnosis to be made?

Symptoms must manifest during the early developmental stages and lead to significant impairment in social, occupational, or other critical areas of functioning.

Can symptoms of ASD be attributed to intellectual disability or global developmental delay?

No, the symptoms of ASD cannot be better accounted for by intellectual disability or global developmental delay.

Why is understanding the DSM-5 criteria important for parents and professionals?

Understanding these criteria enables parents and professionals to recognize potential signs of ASD early on and seek the necessary support, including the DSM-5 autism test.

What does the case study titled "Characteristics of Youth Meeting the DSM-5 Autism Test Criteria" reveal?

The case study reveals that individuals who meet the DSM-5 autism test criteria are less likely to have intellectual disabilities, are more likely to be female, and exhibit milder ASD symptoms.

How has the DSM-5 approach to diagnosing ASD been characterized?

The DSM-5 approach has been characterized as one that is "forward into the past," reflecting evolving perspectives on the diagnosis of this condition.

What did the study by Lord et al. in 2012 demonstrate regarding the diagnosis of pervasive developmental disorders?

The study demonstrated that the diagnosis of specific pervasive developmental disorder (PDD) categories can vary significantly based on geographic location, highlighting the importance of awareness in different communities.

How can parent advocates benefit from understanding the criteria and nuances of ASD?

By understanding these criteria and nuances, parent advocates can better navigate the complexities of diagnosis and intervention for their children.

Read next