Introduction
Navigating the world of Asperger Syndrome can be a complex journey for both individuals and their families. This neurodevelopmental condition, situated within the autism spectrum, presents unique challenges in communication, social interactions, and behavior. Yet, with average or above-average intelligence often accompanying these challenges, individuals with Asperger Syndrome possess remarkable potential waiting to be unlocked.
Understanding the nuances of this condition—from the diagnostic process to the importance of early intervention—empowers parents and advocates to support their children effectively. By embracing the unique traits of Asperger Syndrome, families can foster an inclusive environment that nurtures growth, resilience, and success.
This article delves into the essential aspects of Asperger Syndrome, providing valuable insights and practical guidance for those committed to enhancing the lives of individuals on the spectrum.
Defining Asperger Syndrome: An Overview
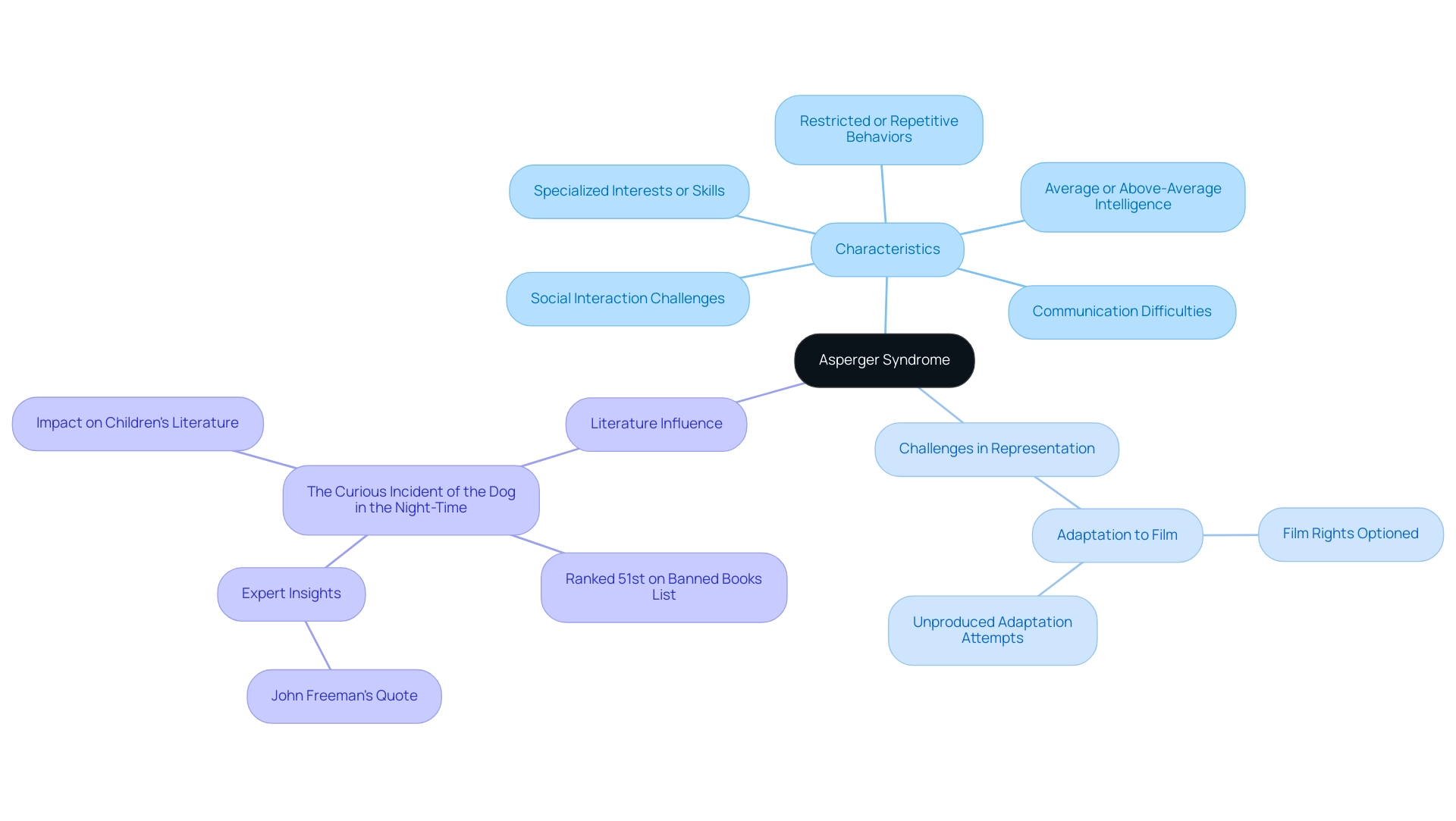
This condition is acknowledged as Asperger syndrome, which is a neurodevelopmental disorder located within the wider spectrum of developmental disorders. It is distinguished by specific challenges in social interaction, communication, and a tendency toward restricted or repetitive behaviors typical of Asperger syndrome. Significantly, individuals with autism spectrum disorder often display average or above-average intelligence and may cultivate specialized interests or skills in specific domains.
Recent statistics highlight that 'The Curious Incident of the Dog in the Night-Time' was ranked 51st on the American Library Association's list of the most banned and challenged books between 2010 and 2019, underscoring the importance of literature in shaping views on the condition. Insights from autism experts highlight the importance of acknowledging the distinct traits of Asperger syndrome, which helps in promoting an inclusive environment. As John Freeman noted in The Atlanta Journal-Constitution, the book 'unveils an autistic boy's mind,' providing valuable representation in literature.
Moreover, the difficulties of translating stories related to autism to screen are clear in the efforts to adapt this novel into a film, which have not yet come to fruition. By effectively understanding Asperger syndrome, advocates can empower individuals with autism to thrive in their daily lives.

Diagnosis and Symptoms: Recognizing Asperger Syndrome
Diagnosing autism spectrum disorder involves a thorough evaluation conducted by a qualified healthcare professional, who will assess the individual against established diagnostic criteria. Recent data indicates that a score of 6 or above on the AQ-10 questionnaire should prompt a comprehensive assessment for possible autism. Common symptoms of Asperger syndrome encompass:
- Difficulties in interpreting social cues
- Challenges in establishing and maintaining friendships
- A pronounced focus on specific interests
Many parents notice that their offspring may struggle with routine changes and display repetitive behaviors. Recognizing these symptoms early is crucial, as it paves the way for timely intervention and support. The 'Guidelines for Autism Spectrum Disorder in Under 19s' highlight the importance of individualized care for younger individuals, ensuring they receive the attention they need.
These guidelines are based on Nice's view and are not mandatory, which allows for consideration of individual patient needs. Additionally, case studies have been developed to illustrate how these guidelines are implemented in practice, enhancing their applicability. Regular reviews of these guidelines confirm that, as of June 2021, no new evidence has emerged that would alter these recommendations, emphasizing the ongoing commitment to appropriately supporting individuals with autism.
By understanding these aspects, parents can take proactive steps to enhance their child's development and overall quality of life.
Differential Diagnosis and Comorbidities: Understanding the Broader Context
Differential diagnosis plays a crucial role in understanding the condition, especially considering its overlapping symptoms with other developmental disorders. It is crucial to recognize that conditions such as Attention Deficit Hyperactivity Disorder (ADHD) and anxiety disorders often coexist with Asperger Syndrome. Acknowledging these comorbidities, particularly Asperger Syndrome, is vital for developing a comprehensive treatment plan tailored to the individual's distinct challenges.
As noted by experts, specialized assessments can significantly aid in clarifying diagnoses and inform effective intervention strategies. This thorough approach not only enhances understanding but also empowers individuals with the support they need to thrive. Significantly, numerous accomplished individuals, such as Temple Grandin, who has focused on enhancing cattle care at slaughter facilities since the 1980s, show that with appropriate therapies and support, those on the spectrum can lead fulfilling lives.
As Temple Grandin aptly stated, 'Server farms or data centers are great libraries of knowledge.' This illustrates that a diagnosis does not limit potential but rather opens pathways to achievement. Additionally, many renowned individuals, including Albert Einstein, are believed to have been on the autism spectrum, further showcasing that autism does not preclude a fulfilling life.
The Importance of Early Intervention and Support
Timely support serves as a foundation for youngsters with autism, greatly improving their social skills, communication capabilities, and overall growth. Research indicates that early engagement in programs utilizing Applied Behavior Analysis (ABA) techniques can lead to remarkable improvements, particularly in addressing behavioral challenges and fostering positive social interactions. Notably, studies show that individuals who receive early intervention demonstrate a marked increase in social skills, often surpassing their peers in various developmental milestones.
According to development experts, as quoted by the Center for Substance Abuse Treatment, the word 'addiction' is acceptable for uncontrollable behaviors, which draws a parallel to the compulsive nature of some actions observed in individuals with Asperger syndrome. Parents are encouraged to actively seek out resources and support networks that provide tailored therapies and educational programs catering to their young one's unique needs. By prioritizing early intervention and advocating for their offspring's requirements, parents can pave the way for their children to thrive and reach their full potential.
As experts emphasize, early action can create a profound impact, setting the foundation for lifelong success and well-being. Additionally, understanding related neurobiological conditions, such as stuttering, which is characterized by interruptions in speech, can help parents and advocates develop a more comprehensive approach to supporting children with Asperger Syndrome.
Conclusion
Navigating the complexities of Asperger Syndrome requires a multifaceted understanding of its characteristics, diagnostic criteria, and the vital role of early intervention. By recognizing the unique traits associated with this condition, parents and advocates can foster an environment that not only supports individuals with Asperger Syndrome but also celebrates their strengths and potential.
The diagnostic process, while intricate, serves as a crucial stepping stone to accessing appropriate resources and support. Awareness of the symptoms and the potential for comorbidities like ADHD and anxiety equips families to seek tailored interventions that address their child's specific needs. Furthermore, the emphasis on early intervention underscores the importance of timely support in enhancing social skills and overall development. Engaging with effective programs and advocating for individualized care can lead to significant improvements in the lives of those on the autism spectrum.
Ultimately, embracing the challenges and triumphs of Asperger Syndrome empowers individuals to unlock their remarkable potential. By actively participating in the journey of understanding and advocating for meaningful support, families can create a nurturing atmosphere that promotes resilience and success. This commitment not only enhances the lives of individuals with Asperger Syndrome but also contributes to a more inclusive society that values neurodiversity.
Frequently Asked Questions
What is Asperger syndrome?
Asperger syndrome is a neurodevelopmental disorder within the autism spectrum, characterized by challenges in social interaction, communication, and a tendency toward restricted or repetitive behaviors. Individuals with this condition often have average or above-average intelligence and may develop specialized interests or skills.
How does literature influence the perception of Asperger syndrome?
Literature, such as the book 'The Curious Incident of the Dog in the Night-Time,' plays a significant role in shaping views on Asperger syndrome by providing representation of autistic experiences. The book has been recognized for its insights into the mind of an autistic boy, promoting understanding and inclusivity.
How is Asperger syndrome diagnosed?
Diagnosing Asperger syndrome involves a thorough evaluation by a qualified healthcare professional, who assesses the individual against established diagnostic criteria. A score of 6 or above on the AQ-10 questionnaire may indicate the need for a comprehensive assessment for possible autism.
What are common symptoms of Asperger syndrome?
Common symptoms include difficulties in interpreting social cues, challenges in forming and maintaining friendships, and a strong focus on specific interests. Many individuals may also struggle with changes in routine and exhibit repetitive behaviors.
Why is early recognition of Asperger syndrome symptoms important?
Early recognition of symptoms is crucial as it allows for timely intervention and support, which can significantly enhance an individual's development and quality of life.
What guidelines exist for supporting individuals with autism under 19?
The 'Guidelines for Autism Spectrum Disorder in Under 19s' emphasize the importance of individualized care, ensuring that young individuals receive tailored attention. These guidelines are based on NICE's recommendations and allow for consideration of individual patient needs.
What role does differential diagnosis play in understanding Asperger syndrome?
Differential diagnosis is important because Asperger syndrome can have overlapping symptoms with other developmental disorders like ADHD and anxiety disorders. Recognizing these comorbidities is essential for developing effective treatment plans tailored to individual challenges.
How can early intervention impact individuals with Asperger syndrome?
Early intervention, especially through programs utilizing Applied Behavior Analysis (ABA) techniques, can lead to significant improvements in social skills and communication. Individuals who receive early support often achieve developmental milestones more successfully than their peers.
What should parents do to support their child with Asperger syndrome?
Parents are encouraged to actively seek resources and support networks that provide tailored therapies and educational programs. Advocacy for their child's unique needs and prioritizing early intervention can greatly enhance their child's potential for success.
Can individuals with Asperger syndrome lead fulfilling lives?
Yes, many accomplished individuals, including Temple Grandin and Albert Einstein, are believed to have been on the autism spectrum, demonstrating that with appropriate support and therapies, individuals with Asperger syndrome can lead fulfilling and successful lives.