Overview
Navigating the journey of your child's development can be both rewarding and challenging. This article outlines ten essential steps for parents to effectively engage with the M-CHAT-R (Modified Checklist for Autism in Toddlers, Revised). Understanding this screening tool is crucial, as it serves as a vital resource in recognizing your child's unique needs.
Preparation is key. By equipping yourself with knowledge and resources, you can confidently interact with healthcare providers who play a pivotal role in your child's developmental journey. Engaging with these professionals not only helps in understanding the screening process but also fosters a supportive environment for your child.
Utilizing community resources can make a significant difference. These resources ensure timely interventions and empower you to advocate effectively for your child, especially if they are at risk of autism spectrum disorder. Remember, you are not alone in this journey. Reach out, share your experiences, and connect with others who understand the path you are on. Together, we can create a supportive network that nurtures our children's growth and development.
Introduction
In a world where autism spectrum disorder (ASD) affects approximately 1 in 100 children, the importance of early detection and intervention cannot be overstated. The Modified Checklist for Autism in Toddlers, Revised (M-CHAT-R) serves as a vital screening tool that empowers parents to identify potential risks in their child's development. As families navigate this complex landscape, organizations like ASD Media provide essential resources, expert insights, and community support to help parents make informed decisions.
Understanding the nuances of the M-CHAT-R is just the beginning. Parents can prepare for assessments and advocate for their child's needs, equipping themselves with the knowledge necessary to foster a supportive environment for their children's growth and development. By connecting with others in similar situations, sharing experiences, and accessing valuable resources, families can feel less alone in their journey. Together, we can create a nurturing community that prioritizes the well-being of our children.
About ASD Media: Empowering Parents with Resources for the M-CHAT-R Test
At ASD Media, we are deeply committed to empowering guardians by providing essential resources and insights related to the go/mchat (Modified Checklist for Autism in Toddlers, Revised). Our organization offers a comprehensive array of information, including effective strategies for interpreting go/mchat results and facilitating connections with healthcare providers. Recent studies indicate that customized screening methods, particularly for families with a higher likelihood of autism, can significantly enhance diagnostic outcomes. For example, a case study demonstrated that toddlers in higher likelihood groups had a notably increased rate of ASD diagnoses compared to their lower likelihood counterparts. This highlights the critical importance of informed screening practices.
In addition to these invaluable resources, ASD Media fosters a supportive community where caregivers can share their experiences and access tools essential for navigating the complexities of screening related to developmental disorders. While 41.5% of children come from families earning at least SG$4000, it is crucial to recognize that access to effective resources can vary significantly. Therefore, ensuring that all families have access to quality information and assistance is paramount. As Li Mingzhu, a dedicated nursing staff member, emphasizes, "The significance of resources for caregivers navigating screening cannot be overstated; they are essential for informed decision-making."
By engaging with ASD Media, parents can go/mchat to stay informed about the latest developments in M-CHAT-R screening tools and gain insights from experts on the role of community support in the assessment of developmental disorders. With a global autism prevalence of 1%, the need for effective tools like the M-CHAT-R is more pressing than ever. This collaborative approach not only enhances understanding but also empowers families to advocate effectively for their children's needs. To fully benefit from these resources, we encourage parents to actively participate in community discussions and utilize the tools provided by ASD Media, confidently navigating the go/mchat process.

Understand the M-CHAT-R Test: Key Features and Purpose
The M-CHAT-R (Modified Checklist for Toddlers, Revised) serves as a vital screening tool aimed at identifying young children at risk for autism spectrum disorder (ASD) between the ages of 16 and 30 months. This instrument consists of 20 targeted questions that assess a child's behavior and developmental milestones. Its primary purpose is to facilitate early identification of ASD, which is crucial for enabling timely interventions and support services that can make a significant difference in a child's life.
Recent studies underscore the importance of early screening tools for developmental disorders, such as the go/mchat. For instance, research shows that when the go/mchat is combined with continuous developmental monitoring, it can significantly reduce the age at which children are diagnosed. This proactive approach allows for earlier access to essential interventions, ultimately improving long-term outcomes for children diagnosed with developmental disorders. As Deborah Fein, PhD, from the University of Connecticut, highlights, "An important finding from the study is that the average age of diagnosis was just after the second birthday, which is 2 years earlier than the median age of diagnosis."
Experts emphasize that the M-CHAT-R's straightforward scoring system and specific algorithms make it easy for both pediatricians and caregivers to go/mchat. A recent study revealed that out of 375 completed play-based screenings, seven cases of ASD were identified, showcasing the tool's effectiveness in real-world applications. Moreover, the study anticipates identifying at least 110 children on the spectrum who will require follow-up assessments, further illustrating the M-CHAT-R's critical role in enhancing early detection rates.
Pediatricians advocate for the go/mchat as an essential component of routine developmental assessments, emphasizing its importance in early detection and intervention strategies. As the prevalence of autism continues to rise, it becomes increasingly vital for caregivers to go/mchat in order to understand the features and purpose of the M-CHAT-R. By accurately completing the questionnaire, parents can play a crucial role in ensuring their children receive the necessary support as early as possible. This proactive step can lead to a brighter future for their little ones.
Prepare for the M-CHAT-R Test: Essential Steps for Parents
To prepare effectively for the go/mchat, caregivers should start by familiarizing themselves with the questionnaire's format and the types of questions it includes. Observing their child's behavior in various environments—such as home, school, and social settings—before completing the test is crucial. This observation allows parents to go/mchat in order to identify any concerning behaviors that may be relevant to the assessment. Additionally, gathering pertinent developmental history, including milestones and any previous evaluations, can aid in providing accurate responses.
Setting aside a quiet, distraction-free time for the assessment is essential. This ensures that caregivers can provide focused and thoughtful answers. Research shows that a structured approach to preparation can significantly enhance the accuracy of the go/mchat screening process. For instance, a study on the simplification of M-CHAT-R/F scoring highlighted how a streamlined process promotes broader acceptance among healthcare providers. This ultimately supports families seeking early identification of spectrum disorders using go/mchat. This need is especially pressing, as ABA therapy has been shown to provide measurable improvements in daily life for youth with autism, making precise screening essential.
Statistics from 2022 indicate that increased ASD prevalence was consistently noted among A/PI, Black, Hispanic, and multiracial youths compared to White youths. This underscores the importance of thorough preparation for the go/mchat, particularly for diverse populations. Parents can also benefit from professional guidance on observing youth behavior. Thyde Dumont-Mathieu, MD, MPH, emphasizes the significance of noting specific interactions and responses in various situations, which can offer valuable insights during the assessment. By taking these thoughtful steps, caregivers can go/mchat with confidence, ensuring they are well-prepared to advocate for their child's needs.

Complete the M-CHAT-R Questionnaire: Tips for Accurate Responses
When filling out the M-CHAT-R questionnaire, it is essential for parents to ground their responses in their child's usual behavior rather than focusing on singular events. Reflecting on the child's behavior over the past few months can provide a more comprehensive perspective. Trusting your instincts is important; often, these instinctual responses yield the most accurate results. If you find yourself uncertain about a specific behavior, it's advisable to answer conservatively. This approach aligns with best practices and enhances the likelihood of timely referrals for evaluation and early intervention, which are crucial for effective support.
Research shows that the go/mchat is a promising tool for improving the early detection of autism spectrum disorders (ASD). By understanding common challenges parents face, such as misconceptions about the questionnaire's purpose, you can navigate the process more effectively. Behavioral specialists emphasize that accurately interpreting a young person's behavior is key to successful assessments, reinforcing the importance of thoughtful and informed responses.
Diana L. Robins, PhD, points out that the performance of the go/mchat was compared with published studies using the M-CHAT/F in low-risk samples, further supporting the questionnaire's effectiveness. Moreover, integrating screening tools like the go/mchat with routine developmental surveillance has been shown to significantly improve early detection rates of ASD. This integration enhances early detection, thereby boosting the chances of prompt intervention for individuals at risk for ASD.
Remember, you are not alone in this journey; seeking support and understanding can make a significant difference.

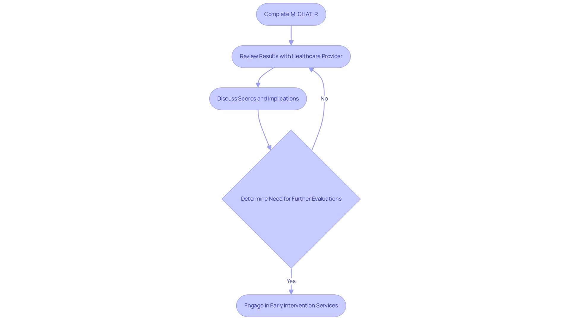
Review M-CHAT-R Results: Collaborate with Healthcare Providers
Completing the go/mchat is just the beginning of a crucial journey for guardians. It’s essential to carefully review the results and engage in meaningful discussions with your child's healthcare provider. This collaboration is key to understanding what the scores mean and determining whether further evaluations are necessary.
Healthcare providers are there to guide you through the next steps, which may include referrals for diagnostic assessments or early intervention services. Research underscores the importance of this partnership; studies conducted from January 2014 to November 2021 reveal that effective communication between guardians and healthcare professionals can lead to better outcomes for young individuals.
For example, a study titled 'Role of Screening Tools in Early Diagnosis' emphasized that timely conversations following go/mchat results can pave the way for appropriate interventions, ultimately improving developmental trajectories. Pediatricians also stress how vital these discussions are, as they help clarify the next steps and ease parental concerns.
As Jillian Mercado poignantly stated, 'Autism is not the enemy; ignorance is,' highlighting the necessity for informed conversations. By fostering a collaborative atmosphere, you can ensure that your child's needs are addressed promptly and effectively.

Follow Up After M-CHAT-R: Next Steps for Parents
After completing the M-CHAT-R screening, it’s important for parents to carefully review their child’s score in relation to the go/mchat recommendations from their healthcare provider. If the score indicates a potential risk for autism, it is crucial to go/mchat for further evaluation promptly. Engaging with early intervention services can lead to significantly improved outcomes; research indicates that children who receive timely interventions are better equipped with essential life skills, setting the stage for future independence.
Ongoing observation of your child’s development is vital, as is maintaining open communication with healthcare professionals. Early intervention specialists emphasize that proactive follow-up is key, asserting that 'the sooner we act, the better the results for our youth.' Additionally, data reveals that parental involvement with healthcare providers after screening correlates with more effective intervention strategies.
For instance, a case study on ABA therapy illustrates how early interventions empower individuals with autism to develop essential skills necessary for a successful adulthood. As Stuart Duncan wisely stated, 'Autism is not the end of the world. It's a different world with unique possibilities.' By taking these important steps, caregivers can ensure they are providing their child with the best possible support on their journey.
Engage with Community Support: Connect with Other Parents
Participating in community assistance groups is essential for caregivers after completing the go/mchat assessment. Connecting with other caregivers who share similar experiences not only offers emotional support but also practical advice that can significantly ease the caregiving journey. Online forums, local support groups, and social media platforms serve as invaluable resources for building these connections.
Research indicates that approximately 70% of caregivers engaged in online communities report higher levels of satisfaction and reduced feelings of loneliness. Moreover, case studies highlight that community support can lead to better behavioral outcomes for children; for example, one study found that families participating in support groups experienced a 30% improvement in their children's social skills over six months.
By sharing their experiences, caregivers can uplift one another, fostering a collaborative environment that enhances their ability to provide effective care. As one family supporter noted, 'Connecting with others who understand your journey can make all the difference.'
Additionally, families are encouraged to explore support programs and financial assistance options to help manage caregiving costs, ensuring they have access to the resources they need.

Stay Informed: Continuous Learning About Autism Assessments
Remaining knowledgeable about evaluations and associated resources is essential for caregivers navigating the complexities of autism spectrum conditions. Continuous learning through articles, workshops, and webinars not only enhances understanding of assessment tools but also equips caregivers with best practices. Recent statistics reveal that around 8% of autistic students do not complete high school, underscoring the critical need for informed advocacy. ASD Media provides newsletters and resources to keep guardians updated on the latest research and advancements in autism care, empowering them to advocate effectively for their children.
Workshops and webinars prove beneficial in enhancing caregivers' understanding of autism assessments. For instance, case studies show that families who engaged in these educational opportunities reported increased confidence in navigating support services. Attendance data reflects a growing trend, with many parents actively seeking out these resources to broaden their knowledge. Notably, organizations like Prospera Healthcare, which includes Board-Certified Behavior Analysts (BCBAs), offer workshops that assist families in understanding autism and exploring treatment alternatives.
Experts emphasize the importance of staying informed about assessment tools, noting that ongoing education can lead to improved outcomes for individuals with autism. The case study titled 'Public Health Action for ASD' highlights the ongoing need for resources and strategies to support youth with ASD, particularly within underidentified groups. As one study points out, guardians inherently believe that success is achievable, even when their child meets the criteria for ASD. By prioritizing education and utilizing available resources, guardians can unlock their child's potential and ensure they receive the necessary support to thrive.

Advocate for Your Child: Use M-CHAT-R Outcomes to Seek Support
Parents can leverage the outcomes of the go/mchat to effectively advocate for their child’s needs. When the screening indicates a risk for developmental disorders, it is essential for parents to take proactive measures towards further evaluations and interventions. This journey often begins with open discussions with pediatricians, educators, and therapists about the screening results. Research shows that early detection and intervention significantly enhance outcomes for individuals with autism spectrum disorder (ASD). In fact, a recent study revealed that 78.3% of nurses found the go/mchat M-CHAT-R/F useful for identifying at-risk children, underlining its importance in early evaluations and the vital necessity for prompt advocacy. Being well-informed about available resources and assistance services can greatly enhance advocacy efforts. For instance, caregivers who utilized the go/mchat results reported higher success rates in obtaining necessary interventions and support. Effective advocacy often requires gathering information on successful strategies and resources used by other caregivers, such as therapy options, educational initiatives, and community assistance networks. Additionally, understanding the variability in screening metrics, as outlined in research, is crucial for accurately interpreting M-CHAT results and navigating the system efficiently when you go/mchat.
To advocate effectively, guardians should consider the following steps:
- Review M-CHAT results thoroughly and understand their implications.
- Prepare to discuss specific concerns and desired outcomes with healthcare providers.
- Research local assistance services and educational resources designed for individuals with ASD.
- Connect with advocacy groups that emphasize proactive support for autism, as they can provide valuable insights and guidance.
As Munir noted, the significance of early treatment efforts and educational interventions cannot be overstated. By taking these steps, guardians can ensure their child receives the necessary support and interventions, fostering a collaborative approach to their child’s development. Moreover, understanding the qualitative research exploring caregiver viewpoints can shed light on the challenges families face and underscore the importance of prompt advocacy.

Utilize Available Resources: Maximize Support from ASD Media
At ASD Media, we understand the journey caregivers face when navigating the go/mchat and evaluations related to autism spectrum disorder. With a reported prevalence of developmental spectrum disorder at 27.6 per 1,000 individuals aged 8 years, the need for effective evaluations and support is more important than ever. We offer a range of resources, including informative articles, engaging webinars, and supportive community forums, all designed to help parents deepen their understanding of developmental disorders and discover effective strategies for their children's growth.
It's noteworthy that 36.5% of caregivers for individuals with developmental disorders utilize ABA therapy, many of whom report positive outcomes. This statistic underscores the value of informed assistance, highlighting how our resources can make a difference. Additionally, our case study titled 'The Role of Caregiver Education in Autism Assistance' reveals that knowledgeable caregivers are better equipped to make informed choices and provide effective behavioral support, leading to improved outcomes for their children.
By subscribing to our newsletter, parents can stay updated on the latest developments in care for individuals with developmental disorders. This ensures they have access to the most current information and tools available. Our commitment to education and community fosters collaboration among all stakeholders, ultimately enhancing the support network for families affected by autism. We invite you to join us in this journey, sharing your experiences and insights as we work together to provide the best care possible.
Conclusion
The journey of navigating autism spectrum disorder (ASD) begins with early detection and intervention. Tools like the Modified Checklist for Autism in Toddlers, Revised (M-CHAT-R) are indispensable for parents. By understanding the structure and purpose of the M-CHAT-R, parents can actively identify potential developmental concerns, facilitating timely access to essential interventions. The importance of preparation, accurate responses, and ongoing communication with healthcare providers cannot be overstated; these steps are crucial for effective advocacy and support.
Community engagement enriches this journey, providing parents with emotional support and shared experiences that alleviate feelings of isolation. By connecting with others and accessing resources from organizations like ASD Media, families can deepen their understanding of autism and discover effective strategies for their child's development. Continuous learning through workshops and educational materials empowers parents to stay informed, advocating confidently for their child's needs.
Ultimately, the proactive use of the M-CHAT-R, combined with community support and informed advocacy, lays a strong foundation for children with autism. By prioritizing early detection and intervention, parents can unlock their child's potential and ensure they receive the necessary support to thrive in a world that celebrates their unique abilities. Together, through collaboration and shared knowledge, we can create a nurturing environment that fosters growth, understanding, and acceptance for all children on the autism spectrum.
Frequently Asked Questions
What is the go/mchat and its purpose?
The go/mchat, or Modified Checklist for Autism in Toddlers, Revised, is a screening tool designed to identify young children at risk for autism spectrum disorder (ASD) between the ages of 16 and 30 months. Its primary purpose is to facilitate early identification of ASD to enable timely interventions and support services.
How does ASD Media support guardians in using the go/mchat?
ASD Media provides essential resources and insights related to the go/mchat, including strategies for interpreting results and connecting with healthcare providers. They also foster a supportive community for caregivers to share experiences and access necessary tools for navigating screening processes.
What recent findings highlight the importance of customized screening methods?
Recent studies indicate that customized screening methods, particularly for families with a higher likelihood of autism, significantly enhance diagnostic outcomes. For example, toddlers in higher likelihood groups showed a notably increased rate of ASD diagnoses compared to those in lower likelihood groups.
Why is early screening for developmental disorders important?
Early screening tools, like the go/mchat, can significantly reduce the age at which children are diagnosed with ASD, allowing for earlier access to essential interventions, which ultimately improves long-term outcomes for children.
What is the significance of the M-CHAT-R's scoring system?
The M-CHAT-R has a straightforward scoring system and specific algorithms that make it easy for both pediatricians and caregivers to use, facilitating effective screening and early detection of ASD.
How can caregivers prepare for the go/mchat screening?
Caregivers should familiarize themselves with the questionnaire format, observe their child's behavior in various environments, gather relevant developmental history, and set aside quiet time for focused responses to enhance the accuracy of the screening process.
What role does community support play in the assessment of developmental disorders?
Community support is vital as it provides caregivers with shared experiences and insights, helping them navigate the complexities of screening and advocating for their children's needs effectively.
What statistics highlight the importance of effective resources for diverse populations?
Statistics from 2022 indicate that increased ASD prevalence was consistently noted among A/PI, Black, Hispanic, and multiracial youths compared to White youths, emphasizing the need for thorough preparation for the go/mchat in diverse populations.